Chinese Favorites Contact
    Our success with the product sold to dozens of countries on the world... more>>
Address:Shishan village,landian town,zhuanghe,dalian,China.
TEL:0411-39859716
FAX:0411-82646682
Email:graham@huashanfoods.com
Perfect Production

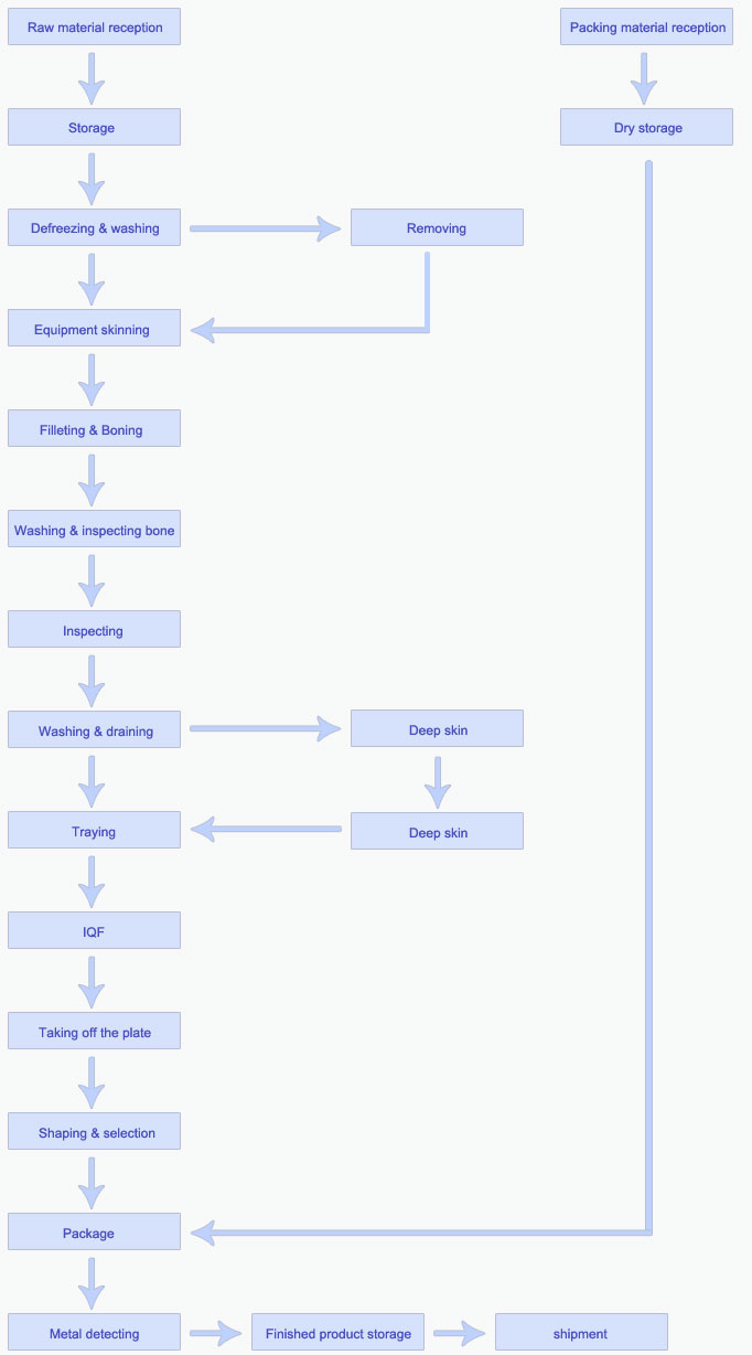
We all know that the most important factor for foods supply is the safety.

We, Dalian Huashan Aquatic Product and Foods Co., Ltd. have built a series of strict management from both hardware and software. 
We adopt many technological advancements for use, such as Tunnel Conveyor Freezer, Plate Freezer, automatic sealing machines, and skin removing machines. 
And with the modern laboratory room, regular staff training, strictly grading control, and traceability system, we can assure both quality and safety of our goods and shipment schedule also can be guaranteed.